AI-Enabled Content Automations

Challenge: Manual content workflows slowed production and updates.

Solution: Designed and tested AI-powered processes that cut enablement video production time from days to hours, and built automations to convert PowerPoint files into trainer guides and workbooks.

Impact: Freed teams from repetitive work, enabling faster updates and more focus on quality.

AI-Enabled Workbook Production Automation

Challenge: Producing workbooks for 300–400 slide courses required a full day of manual effort, slowing release schedules and leaving little time for quality review.

Solution: I designed and implemented a Zapier-based automation pipeline that:

  • Detects when a PowerPoint file is dropped into a designated folder.

  • Creates a new course folder named from the file.

  • Converts the PPT to PDF using CloudConvert.

  • Splits the PDF into individual slide pages using PDF.co.

  • Loops and organizes each page into the new folder.

  • Imports the slides into a custom workbook development script.

Impact:

  • Reduced workbook production from 1 day to under 1 hour.

  • Standardized naming and file handling.

  • Freed the team to focus on polish, QA, and higher-value tasks.

AI-Enabled Trainer Guide Production Automation

Challenge: Producing Trainer Guides for 300–400 slide courses required a full day of manual effort, slowing release schedules and leaving little time for quality review.

Solution: I designed and implemented a custom Google Apps script automation that:

  • Detects when a PowerPoint file is dropped into a designated folder.

  • Creates a new course folder named from the file.

  • Converts the PPT to Google Slides using a Google Script

  • Compiles a Google Doc by extracting slide images and slide notes and applying a custom document template

  • Google Doc converted to PDF and split into individual pages

  • Loops and organizes each page into the new folder.

  • Imports the slides into a custom trainer guide development script via Adobe InDesign.

Impact:

  • Reduced Trainer Guide production from 1 day to under 1 hour.

  • Standardized naming and file handling.

  • Freed the team to focus on polish, QA, and higher-value tasks.

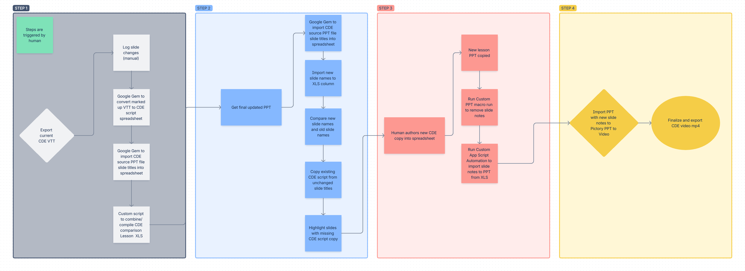
AI-Enabled Enablement Video Production

Challenge Trainer enablement videos were critical for onboarding instructors, but producing them was time-intensive. Each update required days of scripting, recording, editing, and formatting. This slowed our ability to release updated materials alongside course changes, and limited scalability when supporting multiple products.

Solution I designed an AI-enabled automation pipeline that streamlined the full video production workflow:

  • Script Automation: Used AI tools to draft narration scripts directly from updated slide decks.

  • Voiceover Generation: Leveraged text-to-speech with professional-quality AI voices to replace manual recording.

  • Video Assembly: Automated slide-to-video production with synchronized narration, reducing reliance on manual editing.

  • Versioning & Updates: Enabled quick swaps of updated slides or narration without recreating the entire video.

Impact

  • Reduced trainer video production time from several days to just a few hours.

  • Enabled faster release cycles, ensuring trainer resources were always aligned with the latest courseware.

  • Increased scalability, allowing the team to support more courses and updates without adding headcount.

  • Freed instructional designers and editors to focus on quality, creativity, and learner engagement instead of repetitive production tasks.

Previous
Previous

Instructional Design and Curriculum Design

Next
Next

Xyleme Implementation